
一、OZ9902BGN功能和特性
* 双通道DC/DC转换器
* 恒定电流或电压输出
* 每个通道驱动一串大功率LED
* 两个驱动器输出之间的180度移相
* 每个通道独立的PWM调光控制
* 模拟调光
* 恒定工作频率;和操作F频率同步
* 功率MOSFET过流保护
* 过电压保护
* 返回输出和接地短路保护
* 输出过载保护
* 限流状态(LCC)保护
* 热保护
* LED故障状态输出
二、OZ9902BGN引脚功能
1脚 ISEN4 电流反馈4
2脚 ISET LED电流设定
3脚 OUP 过压保护
4脚 RT 升压部分频率设定
5脚 ENA 开关控制
6脚 ISW 升压部分电流反馈
7脚 LDR 驱动脉冲
8脚 VREF 基准电压
9脚 VIN 供电脚
10脚 STATUS LED运行状态输出
11脚 SICUP 软启动和控制回路补偿
12脚 WN PMN亮度控制输入
13脚 ISEN1 电流反馈1
14脚 ISEN2 电流反馈2
15脚 ICGND IC接地
16脚 ISEN3 电流反馈3
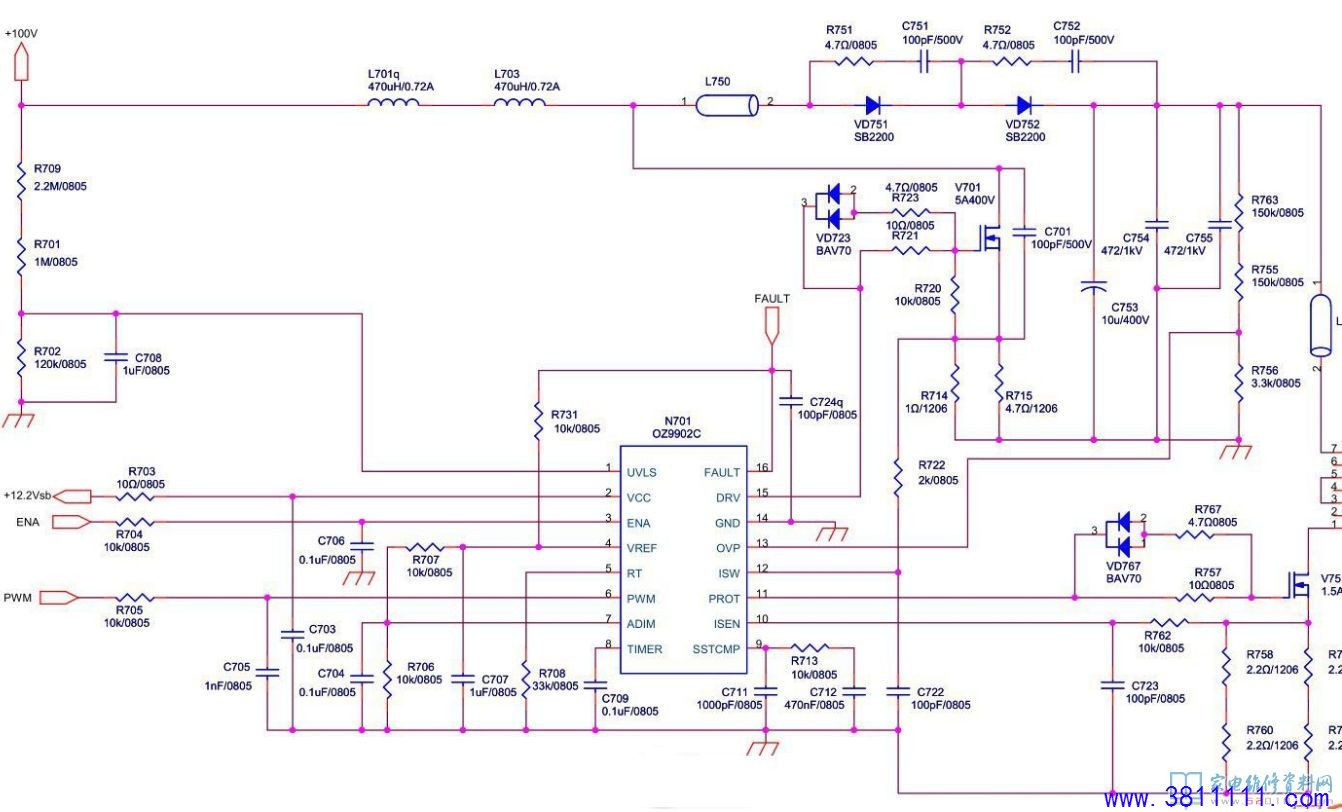
三、OZ9902BGN典型应用电路


















