DMX (DIGMEX AUDIO)功放不开机 该舞台演出用专业功放,输出功率有几百瓦。但是功率放大部分工作在D类开关状态,效率较高;电源没有用庞大笨重的变压器,用的是高效率的开关电源。
图2
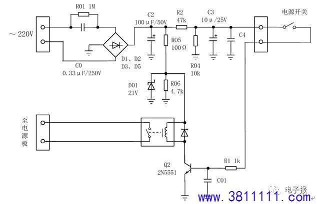
观察故障机器有拆卸的痕迹,估计原来维修者看到该机电路板比一般模拟功放复杂而放弃了维修,笔者决定从简单处入手维修。查电源开关及连线均正常接触良好,而电源开关与一块小电路板相连(如图2所示),板子上还有三极管及继电器,继电器的触点与开关电源板相连。在拨动电源开关时,继电器没有动作吸合的声音,分析继电器触点应该是接通开关电源板的负载开关。由于维修现场没有万用表可以测量相关元件电压值及好坏与否,故直接用一根导线短接继电器触点两端。给功放插上交流电源,在2~3秒后散热风扇启动,运行指示灯点亮,保护指示灯没有点亮,估计功放部分没有故障。接上音箱,给功放输入音频信号后,功放输出声音完全正常。 
图3
看来故障只是这个小板子的问题,于是拆下小板子回家维修。这个板子的实测电路如图3所示,就是简单的开关电路,电源开关控制三极管Q2的截止或导通,Q2的截止或导通控制继电器的触点断开或吸合。而三极管及继电器的供电是由C0 R01阻容降压,D1、D2、D3、D5整流后供给,测量电阻、三极管、二极管元件基本正常。通电后测量C2两端电压很低,凭经验估计降压电容C0容量下降了。拆下电容C0测量:电容C0容量已经由0.33μF降为0.06μF。将其更换新品后,故障排除。 小结:降压电容容量下降是常见故障,小问题引起大故障。建议维修者不要因为遇到机器电路板较复杂而主动放弃维修,维修可以试着先从简单处入手,或许四两拨千斤就解决维修难题。
|