三八资料网

 找回密码
 注册

QQ登录

只需一步,快速开始

手机号码,快捷登录

三八资料网 门户首页 空调维修 查看内容

长虹直流变频空调保护电路分析与检修1

2022-9-18 15:22| 发布者: 维修迷| 查看: 250| 评论: 0

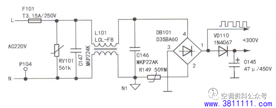
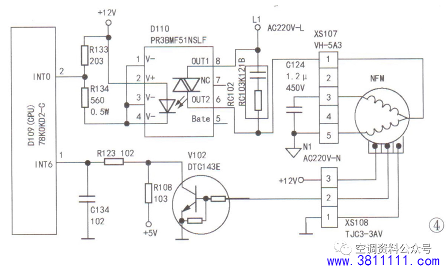
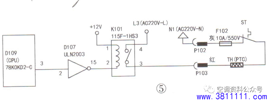
摘要: 长虹直流变频空调保护电路分析与检修1 资料来源于 {家电维修杂志} 仅供学习交流,如有侵权,联系删除。资料都是图片形式,如果看不清,可以点一下,然后放大。

长虹直流变频空调保护电路分析与检修1    资料来源于  {家电维修杂志}  仅供学习交流,如有侵权,联系删除。   资料都是图片形式,如果看不清,可以点一下,然后放大。





路过

雷人

握手

鲜花

鸡蛋

最新评论

  • 为董晓亮支持论坛发了大量原创维修帖颁发万
  • 打磨型号的集成电路求助
  • 三菱变频器A540电路图(包含电源,驱动 保
  • 东芝房间空调开机不成功故障(图)
  • 冰箱毛细管长度与压力的知识了解
  • MOS管工作原理及其驱动电路 基础知识
  • 格兰仕SD-G238W微波炉显示正常不加热。
  • 美的MB-FS50J型智能电饭煲工作原理与故障检
  • 一对真力监听音箱左右边的声音差别非常大的
  • 求TCL D32A810电视机开机亮一下就黑屏
门户最新文章

QQ|门户地图|手机版|小黑屋|家电维修论坛 ( 蜀ICP备14030498号 )

GMT+8, 2025-12-10 10:25

Powered by Discuz! X3.4

Copyright © 2001-2021, Tencent Cloud.

返回顶部