一、产品特点

二、产品组件外观

三、产品电气原理图

四、主控板与显控板

五、焊点分布图

六、拆除上铰链方法(510、512系列)

七、压缩机和其他组件拆卸方法

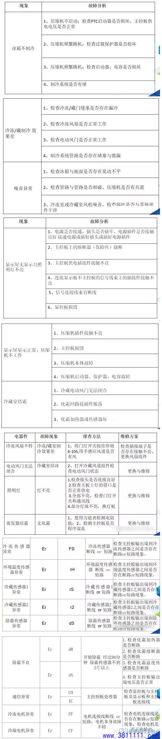
八、故障检修方法

九、冰箱维修指引

十、300、560冰箱电控件维修指导(主控板与风机)

创维对开门冰箱采用R600a制冷剂和发泡剂为碳氢化合物,不会破坏臭氧层,也不会产生温室效应,冷冻室自动除霜,省去认为除霜的烦恼。它集速冻、技能、降噪技术与一身,通过优化制冷系统,实现节能目标,并最大限度降低噪音。一、产品特点
二、产品组件外观
三、产品电气原理图
四、主控板与显控板
五、焊点分布图
六、拆除上铰链方法(510、512系列)
七、压缩机和其他组件拆卸方法
八、故障检修方法
九、冰箱维修指引
十、300、560冰箱电控件维修指导(主控板与风机)
|